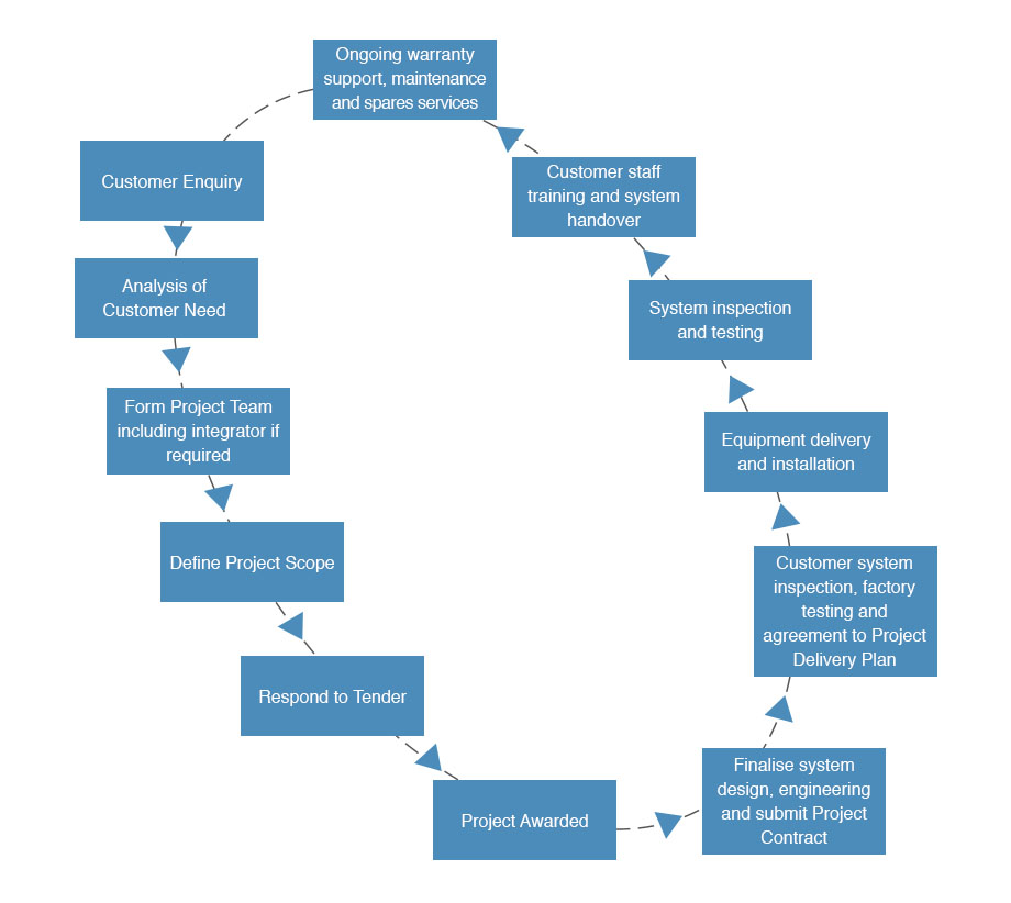
Home Tailored Comms Solutions Solution Development Process Project Enquiry EMEA Specialist Sector Solutions History & Milestones Contact ☰ Solution Development Process Dependent on individual project requirements, a Project Delivery Plan could include all or some of the following key stages: